按照校历安排,1月20日至2月17日开始2019年教职工寒假轮休,为确保同学们能够及时办理所需业务,现将相关安排通知如下:
一、就业手续
1、领取三方、就业推荐表:在学校就业指导服务中心系统上完成就业协议书申请操作,并持单位接收函到学院学生工作办公室领取三方、就业推荐表。
1月21日、22日学院学生工作办公室正常上班,1月23日至2月17日每周三上午9:00-12:00(春节法定节假日除外)集中办理就业手续。值班电话:62752282,办公地点:理科五号楼628。
2、办理报到证:联系学校就业指导服务中心值班老师进行申请和领取。
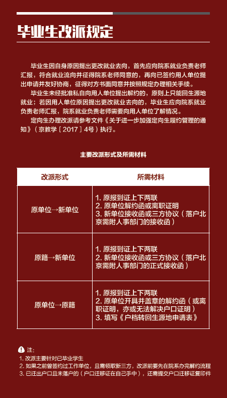
3、更改毕业去向:具体规则和流程请见附件图片所示。
寒假期间,学生就业指导服务中心每周一至周五上午9:00-12:00,下午13:00-16:00安排值班人员(春节法定假日除外)。每周三上午到北京市教委办理毕业生派遣手续,不对外办公。值班电话:62751275,传真:62755642,办公地点:新太阳学生活动中心216。
二、户口迁移证办理
请需要办理户口迁移证等户口手续的同学联系学校保卫部值班老师。
寒假期间,学校保卫部集体户口办公室每周二、周四上午9:00-12:00,下午14:00-17:00安排人员值班(春节法定节假日除外)。值班电话:62751549,办公地点:燕园派出所户籍科。
三、档案转寄
请需要办理档案转寄的同学联系学校人事部档案科值班老师。
寒假期间,学校人事部档案科每周一至周五上午9:00-12:00,下午13:00-16:00安排人员值班(春节法定节假日除外)。值班电话:62751227,办公地点:勺园5甲楼118室。
四、党组织关系介绍信回执提交
可于每周五上午9:00-12:00(春节法定节假日除外)将回执交至理科五号楼628学生工作办公室值班老师处,或投递至理科五号楼“学工办信箱”(623办公室对面)。
五、其他业务
请办理盖章等其他事务的同学联系学院寒假值班老师,请值班老师协助办理。
寒假期间,学院每周一至周五上午9:00-12:00,下午13:00-16:00安排值班(法定节假日除外)。
具体值班电话及办公地点详见“学院主页-学院公告- 2019年寒假安排”
(http:/xwxx/xygg/911888.htm)。
88858cc永利官网学生工作办公室
2019年1月14日
