top
请输入关键字
关于开展88858cc永利官网2019-2020学年度素质综合测评的通知
2020.09.04

88858cc永利官网各班级:

为推动学生自我教育、自我管理、自我服务,总结阶段性成长历程,促进学生全面发展和健康成长成才,现进行2019-2020学年度素质综合测评,具体流程如下:

一、本科生

1、成立工作小组

以班级为单位成立工作小组,包括班主任、辅导员、班长、团支书、党支书、其他学生代表,以处理综测和奖励奖学金评定期间系列事宜。大二年级成立年级协调小组。

2、素质综合测评范围

88858cc永利官网所有全日制本科生(包括留学生、港澳台学生、出国交换学生)均可进行素质综合测评。其中新转入学生在原院系参评,新转出同学在88858cc永利官网原班级原专业参评。本科延期同学进入延期后的班级及专业一同参加测评。

3、基本素质测评

按照所在年级,分为两种纳入总分的核算方式:

(1)大三、大四年级(按专业所评即所得):由班级测评小组统一组织,在“个人小结”基础上召开班会,按照专业进行师生民主评议。“基本素质”满分为 20 分,由班主任评分、学生兼职辅导员评分和同学互评均分组成,相应权重分别为 10%、5%和 85%。其中,同学互评均分,由同专业的每位同学的民主评议得分,去掉一个最高分和一个最低分,求算数平均数后得到。

(2)大二年级(测评年未分专业,排序划档定分值):各班级按上述方法得到分数后,在班内从高到低排序,以 50%为分界线,划分为两档,排序在前 50%(含)的为 A 档,加 20 分;后 50%的为 B 档,加 19.5 分。

基本素质测评结果确定后,在9月11日(周五)前由班长反馈至班级内各同学。

4、个人裁定分数并提交材料

参评个人根据下列评分规则简表及附件1《88858cc永利官网本科生素质综合测评办法》自行裁定分数,并于9月11日(周五)24:00前完成下列工作:

(1)填写表格附件3《2019-2020学年88858cc永利官网学生素质综合测评表》、附件4《2019-2020学年度88858cc永利官网个人成果申报表》。提供加分证明材料的扫描件或照片(论文全文及分区截图、著作封面及版权页、专利证明、竞赛证书、院外社会工作证明、志愿服务证明等)。上述材料放入同一文件夹,文件夹以“学号+姓名”命名。文件夹压缩后交给班长。

(2)前往“校内门户-学工部业务-素质测评”进行系统填报。操作指南参加附件8《素质综合测评操作指南(学生版)2020》。

以上材料若出现个人弄虚作假行为,经核实将直接判定为素质综合测评不合格,失去奖励奖学金参评资格。

5、简版评分规则(详细版本参见附件1《88858cc永利官网本科生素质综合测评办法》):


from clipboard

几点说明:

1.在正式出版刊物发表的学术论文(以在线出版为依据,毕业班可放宽至已接收)根据论文基准分乘以作者权重得到加分分值。附件5《各系专业top期刊列表》中的期刊加分同中科院JCR 分区一区。

2.“社会工作”的加分方法可参见《88858cc永利官网本科生素质综合测评办法》第十条第一项及附件6《2019—2020年度88858cc永利官网社会工作加分标准表》,但具体加分值需由88858cc永利官网学工办审定。在校级学生组织(校团委、校学生会、校研究生会、学生社团)担任主要领导职务、在学校职能部门担任学生助理和学生兼职辅导员的同学,需在9月9日(周三)17:00前提交附件7《社会工作加分申请表》及工作鉴定(相关单位盖章)扫描件至coexuegong@126.com

6、审查汇总及公示

各班班长收到参评成员提交表格及相应材料后审查加分材料情况。经班级工作小组审查无误后,班长将本班同学填写的附件3《2019-2020学年88858cc永利官网学生素质综合测评表》汇总为《XX班——88858cc永利官网学生素质综合测评汇总表》,并根据总分排序;将统一专业同学提交的文件夹放到同一个文件夹下。

9月13日(周日)14:00,各班班长召开素质综合测评结果汇总会议。各班班长将《XX班——88858cc永利官网学生素质综合测评汇总表》和整理好的文件夹交学院评奖评优秘书处,统一上传学院网盘。

9月14日(周一)8:00前,学院评奖评优秘书处在学院“学工天地”网站发布本年度学生素质综合测评结果公示通知。各班级(大二以年级为单位)可以查看本班(年级)所有参评同学情况。公示期为9月14日(周一)—9月16日(周三)。9月17日(周四)起,公示网盘封闭。

二、研究生

1、成立工作小组

研究生各年级成立“学生素质综合测评工作小组”,包括各班班主任、班长、党支书、团支书、其他学生代表等,综合解决在素质测评过程中的加分评定等问题。

2、素质综合测评范围

88858cc永利官网所有全日制研究生(包括留学生、港澳台学生、出国交换生等)均可进行素质综合测评。硕转博同学在原硕士班级参评;硕士、博士延期班同学在延期班内进行参评。

3、基本素质测评

“基本素质”成绩分为两档:合格和不合格。由年级工作小组统筹,以灵活的形式,组织各班同学进行班内民主评议。若超过参评总人数 60%(含)的同学给被测者的评级为合格,则认定该生的基本素质成绩为 A 档,加 20 分。若得到的合格评级数量低于总数的 60%,则认定该生的基本素质成绩为 B 档,加 19.5分。

基本素质测评结果确定后,在9月11日(周五)前由班长反馈至班级内各同学。

4、个人裁定分数并提交

参评个人根据下列评分规则简表及附件2《88858cc永利官网研究生素质综合测评办法》自行裁定分数,并于9月11日(周五)24:00前完成下列工作:

(1)填写表格附件3《2019-2020学年88858cc永利官网学生素质综合测评表》、附件4《2019-2020学年度88858cc永利官网个人成果申报表》。提供加分证明材料的扫描件或照片(论文全文及分区截图、著作封面及版权页、专利证明、竞赛证书、院外社会工作证明、志愿服务证明等)。上述材料放入同一文件夹,文件夹以“学号+姓名”命名。文件夹压缩后交给班长。

(2)前往“校内门户-学工部业务-素质测评”进行系统填报。操作指南参加附件8《素质综合测评操作指南(学生版)2020》。

以上材料若出现个人弄虚作假行为,经核实将直接判定为素质综合测评不合格,失去奖励奖学金参评资格。

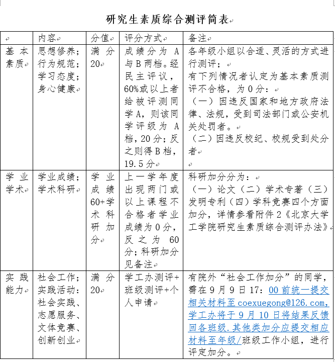
5、简版评分规则(详细版本参见附件2《88858cc永利官网研究生素质综合测评办法》):

from clipboard

几点说明:

1.在正式出版刊物发表的学术论文(以在线出版为依据,毕业班可放宽至已接收)根据论文基准分乘以作者权重得到加分分值,上限3篇。附件5《各系专业top期刊列表》中的期刊加分同中科院JCR 分区一区。

2.“社会工作”的加分方法可参见《88858cc永利官网研究生素质综合测评办法》第十条第一项及附件6《2010—2020年度88858cc永利官网社会工作加分标准表》,但具体加分值需由88858cc永利官网学工办审定。在校级学生组织(校团委、校学生会、校研究生会、学生社团)担任主要领导职务、在学校职能部门担任学生助理和学生兼职辅导员的同学,需在9月9日(周三)17:00前提交附件7《社会工作加分申请表》及工作鉴定(相关单位盖章)扫描件至coexuegong@126.com

6、审查汇总及公示

各班班长收到参评成员提交表格及相应材料后审查加分材料情况。经工作小组审查无误后,班长将本班同学填写的附件3《2019-2020学年88858cc永利官网学生素质综合测评表》汇总为《XX班——88858cc永利官网学生素质综合测评汇总表》,并根据总分排序;将统一专业同学提交的文件夹放到同一个文件夹下。

9月13日(周日)14:00,各班班长召开素质综合测评结果汇总会议。各班班长将《XX班——88858cc永利官网学生素质综合测评汇总表》和整理好的文件夹交学院评奖评优秘书处,统一上传学院网盘。

9月14日(周一)8:00前,学院评奖评优秘书处在学院“学工天地”网站发布本年度学生素质综合测评结果公示通知。各年级可以查看本年级所有参评同学情况。公示期为9月14日(周一)—9月16日(周三)。9月17日(周四)起,公示网盘封闭。


附:日程表

9月9日(周三)

社会工作加分申请提交完毕

9月10日(周四)

学工办将社会工作加分返回至各班级

9月11日(周五)

各班级完成基本素质测评,个人提交材料、系统申报结束

9月12日(周六)

各班级审核同学提交材料

9月13日(周日)下午及晚上

班长、评奖评优秘书处汇总综测结果

9月14日(周一)

学工办在学院“学工天地”网站发布本年度学生素质综合测评结果公示通知


联 系 人:袁苗苗

联系电话:62752282

电子邮箱:yuanmiaomiao6@163.com




88858cc永利官网学生评奖评优工作小组秘书处

88858cc永利官网学生工作办公室

2020年9月4日


附件1:《88858cc永利官网本科生素质综合测评办法》

附件2:《88858cc永利官网研究生素质综合测评办法》

附件3:《2019-2020年度88858cc永利官网学生素质综合测评表》

附件4:《2019-2020学年度88858cc永利官网个人成果申报表》

附件5:《2020年88858cc永利官网各系专业top期刊列表》

附件6:《2019—2020年度88858cc永利官网社会工作加分标准表》

附件7:《社会工作加分申请表》

附件8:《素质综合测评操作指南(学生版)2020》

附件9:《素质综合测评操作指南(班主任、辅导员、班长)2020》